Vi tilrår at du alltid nyttar siste versjon av nettlesaren din.

Ny organisering av klinikkar er vedteke

Ny organisasjonsstruktur for klinikk for kirurgi og klinikk for akuttbehandling er vedteke av leiargruppa i Helse Møre og Romsdal

Publisert 09.03.2017
Sist oppdatert 14.03.2017
Organisasjonskart HMR

​- Arbeidet med å finne ein ny organisasjonsstruktur har vore krevjande for alle, men vi har opplevd eit stort engasjement og god deltaking i organisasjonen for å komme fram til best mogleg løysing. Vi har all grunn til å rose tilsette for innsatsen dei har lagt ned saman med oss, seier klinikksjef for akuttbehandling Kjersti Bergjord og klinikksjef for kirurgi Astrid Johanne Brandshaug. 

En kvinne med skjerf
En kvinne som smiler til kameraet

Arbeidet med omorganisering av prehospitale tenester, akutt og kirurgi har pågått sidan mai 2016. Fleire arbeidsgrupper har vore involvert, både med representantar frå fagmiljø, leiing, vernetenesta og tillitsvalte.  

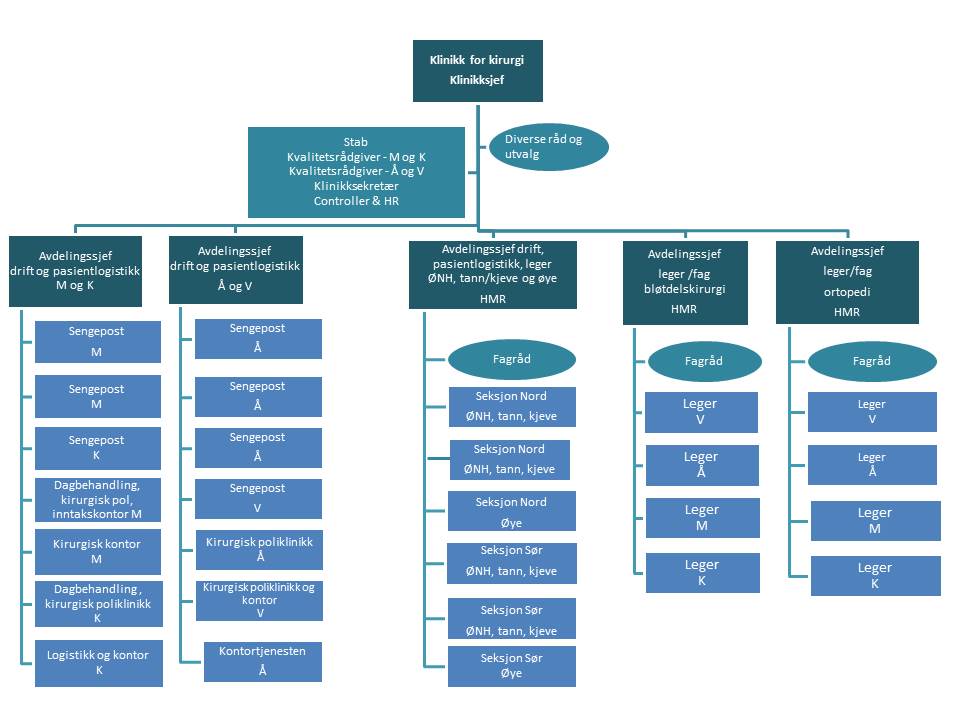
Klinikk for kirurgi
Diagram

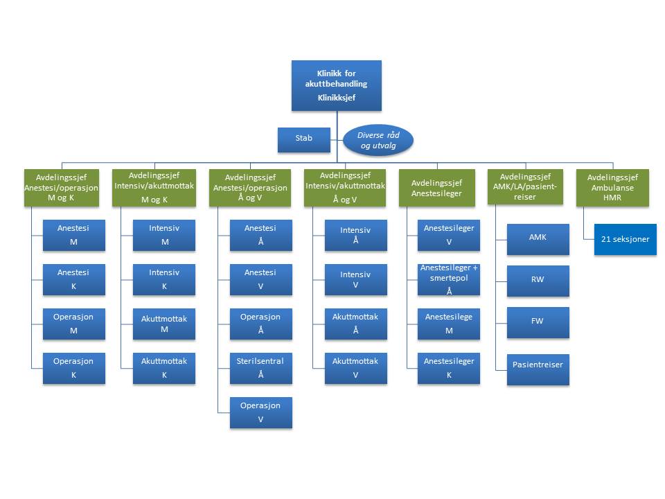
* Namn på avdelingar og seksjonar er ikkje ferdig og er foreløpige arbeidstitlar.

Klinikk for akuttbehandling
Diagram

Framtidsretta organisering

Klinikksjefane skriv i beslutningsgrunnlaget at den nye organiseringa av klinikkane vil bidra til styrke Helse Møre og Romsdal som eitt føretak, gi moglegheit for sterkare fagmiljø på alle sjukehusa med meir standardisering slik at befolkninga får eit likeverdig tilbod.

Organiseringa av klinikkane inneber at avdelingssjefar vil få eit ansvarsområde som strekker seg over to eller alle sjukehus i fylket. Dette vil mellom anna bidra til eit tettare samarbeid mellom sjukehusa med fokus på felles oppgåveløysing og pasienttilbod. I beslutningsgrunnlaget står det også at det er lagt vekt på at ny organisering skal vere framtidsretta, vere budd på utviklingsplanarbeid i HMR, og leggje til rette for eit nødvendig samarbeid inn i Sjukehuset Nordmøre og Romsdal. 

Vidare arbeid i klinikkane

Før ny organisasjonsstruktur blir innført skal klinikkane gjennomføre ein kartlegging av  daglege grensesnitt og samhandlingarenaer mellom dei to klinikkane, slik at ein i klinikkane oppnår å planlegge og drifte godt ilag  Arbeidsgrupper ved kvart sjukehus blir involvert i arbeidet som startar mellom 8. og 15.mars.  Oppfølgingsmøter etter analysearbeidet vil skje i veke 14 og arbeidet skal vere avslutta innan 1.mai.

Organisering av dagkirurgi er ikke landa, men skal vere klar innan 1.mai.